Zurück zu
>
Mäher
>
Elektro
>
Schiebe ab 40 cm
>
Esprit
>
Esprit 46 E / CH ( 2001 / 4620003-A )
>
Chassis, Anbauteile (4620003a-2001-2)
Ersatzteillisten für Wolf Mäher Chassis, Anbauteile (4620003a-2001-2)
Pos.
Bezeichnung
Ersatzteilnummer
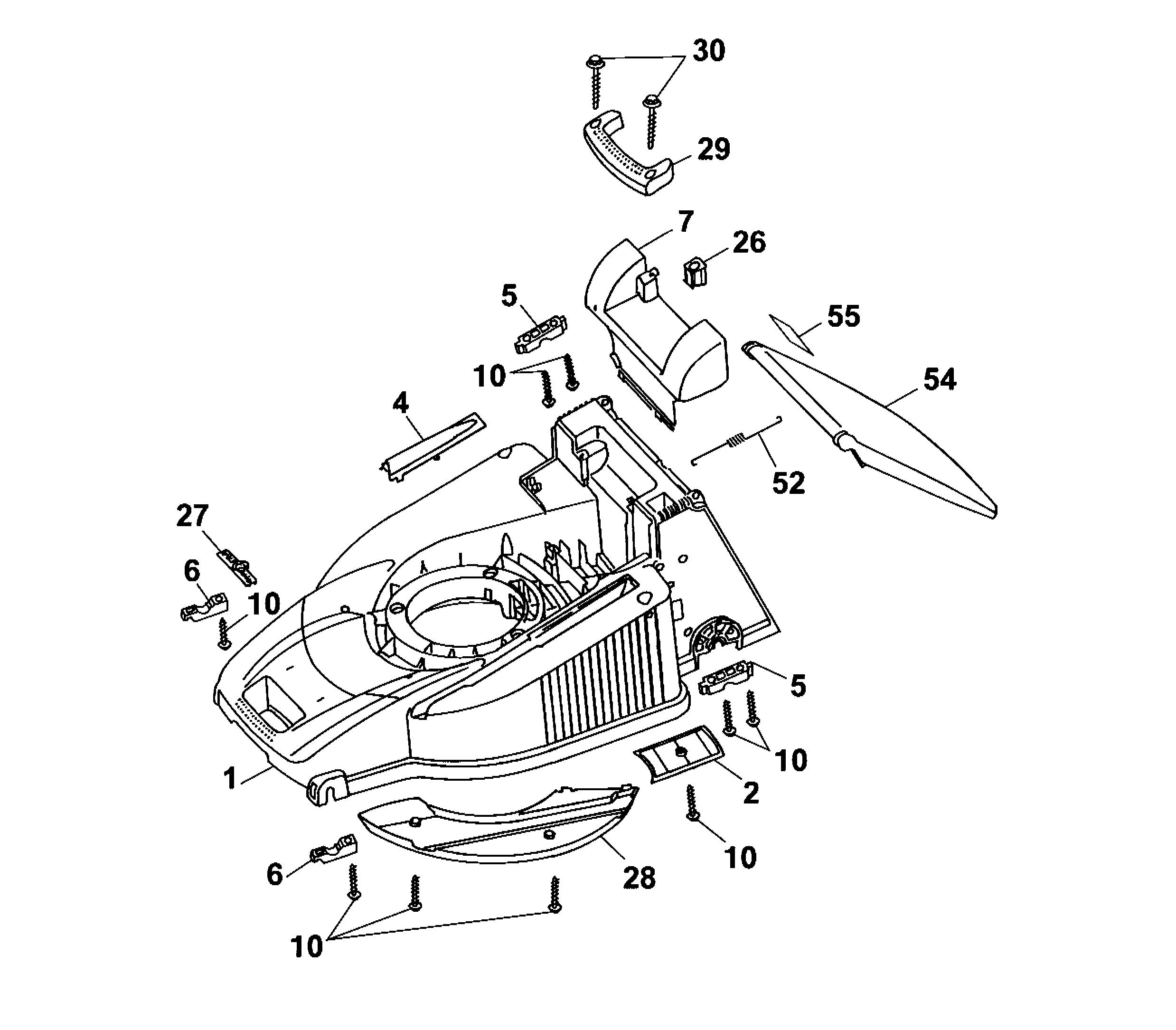
1
Chassis
4601 300
2
Keilriemenabdeckung
4961 324
4
Hutze
4601 315
5
Stützschale, hinten
4961 313
6
Stützschale, vorne
4961 312
7
Chassisabdeckung
4601 310
8
PT-Schraube
0012 631
26
Knopf
4961 304
27
WOLF-Garten Marke
0051 115
28
Windkanalabdeckung
4601 311
29
Tragegriff, hinten
4601 303
30
Schraube
0012 639
52
Zugfeder
4961 106
54
Schutzklappe (gelb)
4620 302
55
Sicherheitsetikett/Pictogramm
0051 225
Gebrauchsanweisungen
Wolf
Handgeräte
Heckenscheren
Universalscheren
Handgrasscheren
Astscheren
Baumscheren
Baumpflege
Beleuchtungssysteme
Accuscheren
Häcksler
Sägen
Trimmer
Spindelmäher
Streuwagen / Portax
Schlauchwagen
Vertikutierer / Lüfter / Aerifizierer
Mäher
Accu
Benzin
Elektro
Schiebe bis 38 cm
Schiebe ab 40 cm
2er
4er
6er
Concept
Premio
Power Edition
Esprit
Esprit 46 E ( 2001 / 4620000-A )
Esprit 46 E / CH ( 2001 / 4620003-A )
Datenblatt (4620003a-2001-1)
Chassis, Anbauteile (4620003a-2001-2)
Achse, Räder, Höhenverstellung (4620003a-2001-3)
Griff, Schalter (4620003a-2001-4)
Abdeckhaube, Motor, Messer (4620003a-2001-5)
Fangkorb Esprit ( 2005 / 4961065- )
Esprit 40 E ( 2002 / 4020000-A, B )
Esprit 40 E ( 2002 / 4020003-A, B )
Esprit 40 E ( 2002 / 4961000-B )
Esprit 40 E ( 2002 / 4961003-B )
Esprit 40 E / A ( 2002 / 4961006-A )
Esprit 40 E ( 2003 / 4020680-A, B )
Esprit 40 E ( 2003 / 4020683-A, B )
Esprit 46 E ( 2003 / 4620680-A )
Esprit 46 E ( 2003 / 4620683-A )
Esprit 40 E ( 2004 / 4020680-C, D )
Esprit 46 E ( 2004 / 4620680-B, C )
Esprit 46 E ( 2004 / 4620683-B, C )
Esprit 40 E ( 2005 / 4020680-E, F )
Esprit 40 E ( 2005 / 4020683-C, D )
Esprit 46 E ( 2005 / 4620680-D )
Sonstige
Compact plus
Antrieb
Aufsitzmäher
Benzinmotoren
Zubehör
Impressum
(C) by motoruf