Dolmar Benzin 4-Takt MS-250.4 4 Kupplungsgehäuse, Kupplungstrommel Ersatzteile
4 Kupplungsgehäuse, Kupplungstrommel MS-250.4

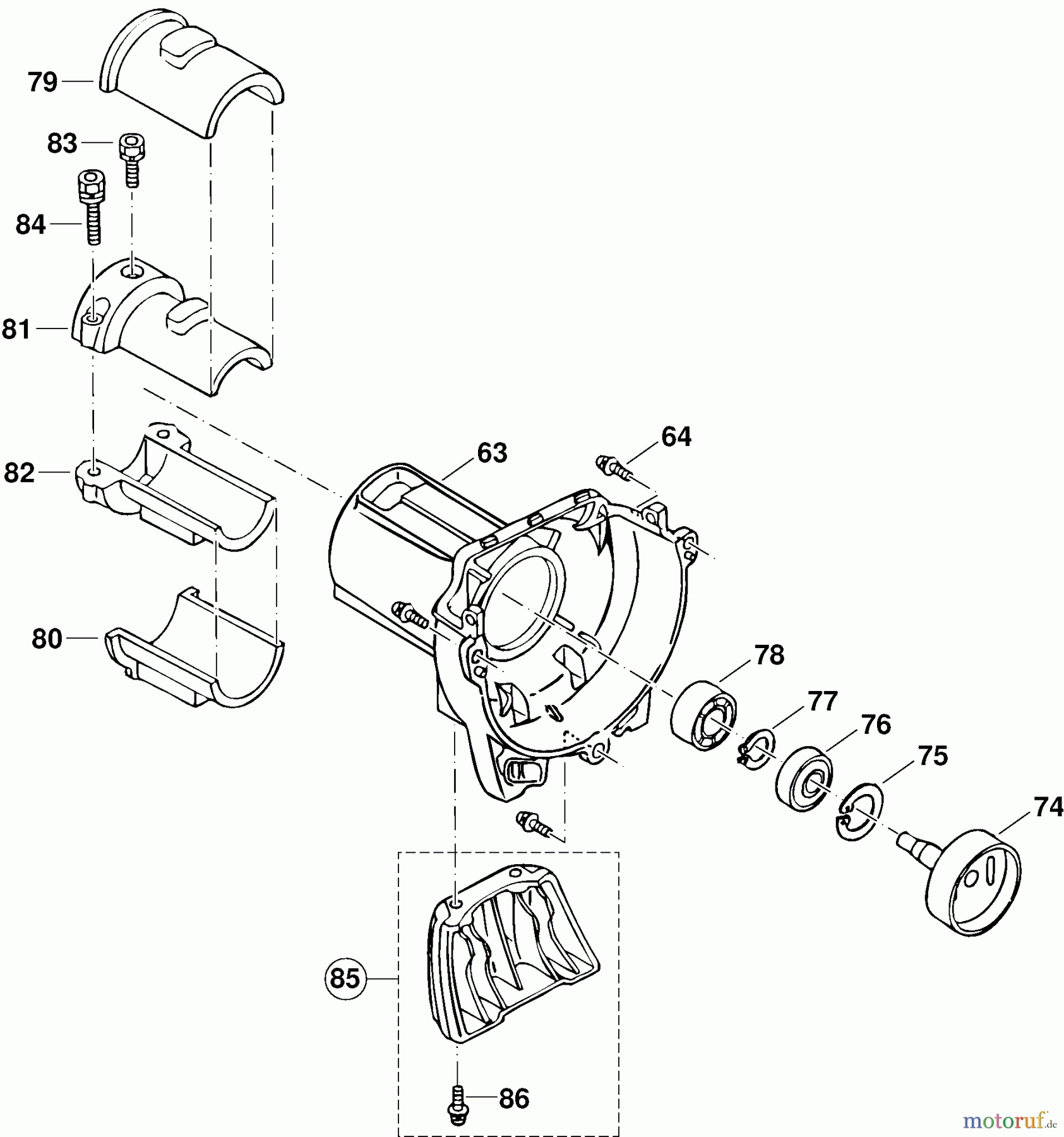
Hier finden Sie die Ersatzteilzeichnung für Dolmar Motorsensen & Trimmer Benzin 4-Takt MS-250.4 4 Kupplungsgehäuse, Kupplungstrommel. Wählen Sie das benötigte Ersatzteil aus der Ersatzteilliste Ihres Dolmar Gerätes aus und bestellen Sie einfach online. Viele Dolmar Ersatzteile halten wir ständig in unserem Lager für Sie bereit.



